网站首页
学校概况
新闻中心
专业介绍
招生就业
科研教学
党史学习
现代学徒制
学生园地
联系我们
公示信息
教学
YO米直播体育
yo优米mi
app优米
yo米直播nba
教学
首页
->
科研教学
->
教学
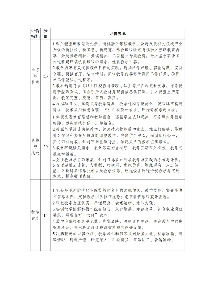
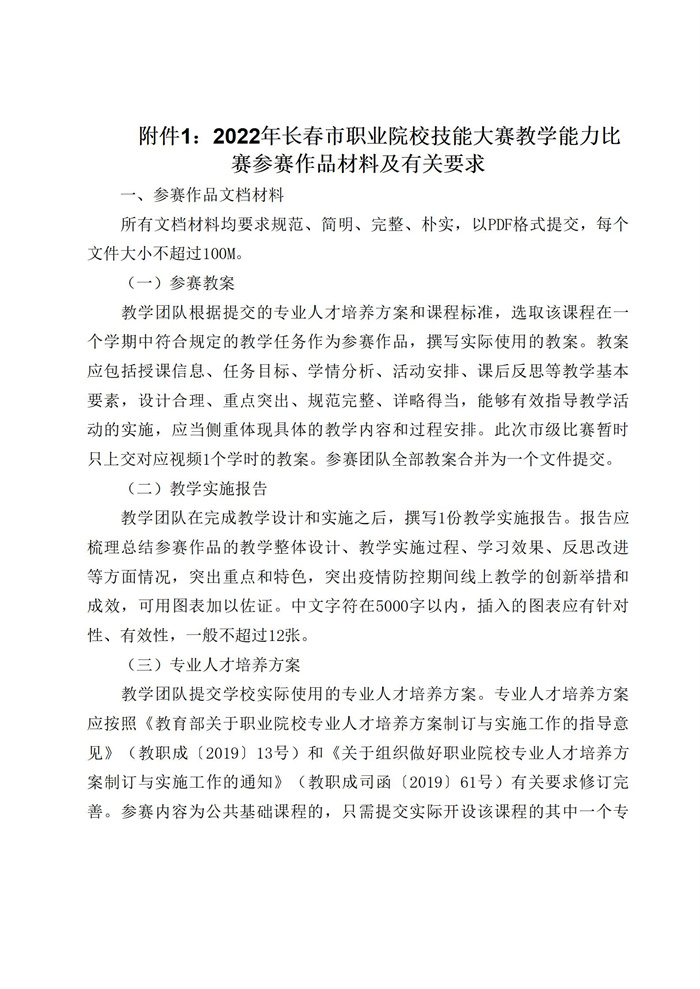
2022年长春市教学能力比赛通知
作者:admin 更新时间:2022-08-23 点击量:3612
上一篇:
2022年省教学能力比赛决赛正式通知
下一篇:
长春市教育局关于印发《2022年长春市职业院校技能 大赛教学能力比赛方案》的预通知
map